找回密码
 注册

微信登录,快人一步

QQ登录

只需一步,快速开始

楼主: 楚楚

自然通风就是开窗、开门通风吗?

   火... [复制链接]
发表于 2013-1-7 08:55 | 显示全部楼层
听了各位老师的交流又增加了新的知识,谢谢各位老师!
回复

使用道具 举报

发表于 2013-1-7 08:56 | 显示全部楼层
《医院空气净化管理规范》
3.3 自然通风:利用建筑物内外空气的密度差引起的热压或风压,促使空气流动而进行的通风换气。
5.1.1自然通风:应根据季节、室外风力和气温,适时进行通风。
5.1.2机械通风:通过安装通风设备,利用风机、排风扇等运转产生的动力,使空气流动。通风方式:
      (1)机械送风与自然排风:适用污染源分散及空气污染不严重场所。
      (2)自然送风与机械排风:适用室内空气污染较重的场所
      (3)机械送风与机械排风:适用于卫生条件要求较高的场所。

“3.3 自然通风:利用建筑物内外空气的密度差引起的热压或风压,促使空气流动而进行的通风换气。”怎样正确理解?

回复

使用道具 举报

发表于 2013-1-7 09:28 | 显示全部楼层

前面老师的帖子您是否仔细看过?如果仔细看过就不应该有这个疑问了吧。
回复

使用道具 举报

发表于 2013-1-7 09:37 | 显示全部楼层
觉得在定义上是这样,但能不能达到效果就不一定了,这和建筑学、环境学、气象学应该是密切相关的。在自然通风不能达到标准的地方,应该使用机械通风和其它空气净化技术,空气净化应该是这样规定吧。在实际工作中我们怎样才能知道自然通风不能达到空气净化的效果?用空气培养等手段检验吗?新风的更换次数、风量等,好像一般医院都没有检测的条件。这个自然通风的效果评价还真的是个问题。

评分

参与人数 1威望 +1 金币 +2 收起 理由
草原星空 + 1 + 2 赞一个!

查看全部评分

回复

使用道具 举报

发表于 2013-1-7 10:31 | 显示全部楼层
自然通风就是开窗、开门通风!
回复

使用道具 举报

发表于 2013-1-7 11:46 | 显示全部楼层
我院新成立了介入室,安装的是循环风紫外线空气消毒器,在验收时上级部门说还要安装紫外线灯,不安行不行呀。
回复

使用道具 举报

发表于 2013-1-7 15:10 | 显示全部楼层
你应给”上级部门“介绍一下你安装的消毒器的消毒原理,让其明白为啥不安“裸管的紫外线灯管”,这样就行了。
回复

使用道具 举报

发表于 2013-1-7 15:14 | 显示全部楼层
知道CEO提这个问题必然有她的意义,一定不只是开窗通风这么简单,赶紧到百度搜索一下,果然答案在这里哦:
自然通风natural ventilation依靠室外风力造成的风压和室内外空气温度差造成的热压,促使空气流动,使得建筑室内外空气交换。自然通风可以保证建筑室内获得新鲜空气,带走多余的热量,又不需要消耗动力,节省能源,节省设备投资和运行费用,因而是一种经济有效的通风方法。但自然通风与室外气象条件密切相关,难以人为控制。利用风压做驱动力的称风压通风,利用热压做驱动力的称热压通风。室外自然风吹向建筑物时,在建筑物的迎风面形成正压区,背风面形成负压区,利用两者之间的压差进行室内通风,就是风压通风。而热压通风则是因为室内外温度差引起空气的密度差而产生的空气流动:当室内空气温度高于室外时,使室外空气由建筑物的下部进入室内,而从建筑物的上部排到室外;而当室外温度高于室内时,则气流流向相反。多数情况下风压和热压是同时起作用的,这时主流空气的流向依两种驱动力的作用方向和强弱对比来确定。
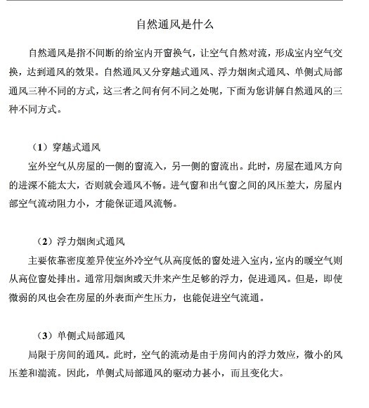
  不同建筑设计形成的自然通风形式有:①贯流式通风。俗称穿堂风。通常是指建筑物迎风一侧和背风一侧均有开口,且开口之间有顺畅的空气通路,从而使自然风能够直接穿过整个建筑。如果进出口间有阻隔或空气通路曲折,通风效果就会变差。这是一种主要依靠风压进行的通风。②单面通风。当自然风的入口和出口在建筑物的同一个外表面上,这种通风方式被称为单面通风。单面通风靠室外空气湍流脉动形成的风压和室内外空气温差的热压进行室内外空气的交换。在风口处设置适当的导流装置,可提高通风效果。③风井或者中庭通风。主要利用热压进行自然通风的一种方法,通过风井或者中庭中热空气上升的烟囱效应作为驱动力,把室内热空气通过风井和中庭顶部的排气口排向室外。在实际设计中,往往采用一些利用太阳能热作用的措施来增强热压的作用。      未命名2.jpg   

评分

参与人数 1威望 +2 金币 +2 收起 理由
草原星空 + 2 + 2 热心!

查看全部评分

回复

使用道具 举报

  • 打卡等级:无名新人
  • 打卡总奖励:10
  • 最近打卡:2025-08-25 10:01:02
发表于 2013-1-7 15:25 | 显示全部楼层
赞同楚楚、缭绕二位老师的意见!
回复

使用道具 举报

发表于 2013-1-7 15:35 | 显示全部楼层
你可以看一看WHO的自然通风指南2009
回复

使用道具 举报

发表于 2013-1-7 15:37 | 显示全部楼层
你可以看一看WHO的自然通风指南2009

WHO自然通风指南2009.doc (111 KB, 下载次数: 23)
回复

使用道具 举报

发表于 2013-1-7 16:11 | 显示全部楼层
应该是这样的。建筑有条件可以开窗通风是最好的。
回复

使用道具 举报

发表于 2013-1-7 16:14 | 显示全部楼层
谢谢老师!学习了。。。
回复

使用道具 举报

发表于 2013-1-7 16:14 | 显示全部楼层
自然通风就是开窗、开门通风。
回复

使用道具 举报

发表于 2013-1-7 16:44 | 显示全部楼层
看了老师们的热烈讨论,觉得“自然通风”的概念很深奥,期待10天后的答案。
回复

使用道具 举报

发表于 2013-1-7 21:33 | 显示全部楼层
今天来论坛收获很大,各位老师带来了许多信息,也学到许多新的知识.
回复

使用道具 举报

发表于 2013-1-7 21:38 | 显示全部楼层
看了各位老师的解答,我对自然通风理解得更加透彻了,谢谢
回复

使用道具 举报

发表于 2013-1-7 22:45 | 显示全部楼层
这个问题提的太好了!得到大家这么热烈的响应,足见通风的问题已经引起大家的关注。现在多数手术室都采用空气净化系统过滤除菌的方法来使手术室空气“净化”,而没有净化设备的普通手术室采用循环风紫外线消毒机或者静电吸附式空气净化机来对手术间进行空气消毒。那么我们手术间的空气质量,“新风”怎么样,我们没有确切的数据来说明,但是在手术间工作的同仁心知肚明,手术室太需要”通风“了。
回复

使用道具 举报

发表于 2013-1-7 23:17 | 显示全部楼层
好好好,各位老师百家争鸣,我可以照单全收
回复

使用道具 举报

发表于 2013-1-8 08:19 | 显示全部楼层
本帖最后由 为健康护航 于 2013-1-8 08:25 编辑

自我理解:自然通风适用于周围无建筑物遮挡,单走廊式,较适合于农村医院。
回复

使用道具 举报

您需要登录后才可以回帖 登录 | 注册 |

本版积分规则

关闭

站长推荐上一条 /1 下一条

快速回复 返回顶部 返回列表