下载APP
收藏本站
帮助中心
天天打卡
切换到宽版
账号
自动登录
找回密码
密码
登录
注册
微信登录,快人一步
只需一步,快速开始
快捷导航
感染网
门户
Portal
论坛
BBS
导读
Guide
圈子
Group
问答中心
活动商城
@资料库
@VIP专区
#全民话题
AI文库
AI聊天
活动中心
积分商城
积分捐助
课件库
法规库
视频库
工具箱
新媒体联盟
专家笔记区
专题见稿区
专题专栏区
活动中心
积分商城
感控书城
技能提升
直播回放
2025年会
法规文库
专家笔记
音视频库
指标解读
感术行动
更多专栏
绑定微信
官方微信
医考圈
绑定手机
官方微博
实名认证
自编书库
论坛公告
发展历程
关于我们
搜索
搜索
热搜:
感术行动
规率行动
送检率
规范解读
口腔科
邻苯二甲醛
隔离标识
水处理
手卫生
手术室
多重耐药菌
计划
法规
本版
用户
上海国际医院感染控制论坛
»
论坛
›
感控资料库
›
文献与书籍介绍
›
“中国医院感染管理常见疑难500问”之——医院感染管理 ...
1
2
/ 2 页
返回列表
发新帖
楼主:
xxxxxx666666
“中国医院感染管理常见疑难500问”之——医院感染管理组织、队伍建设与知识培训
[复制链接]
xxxxxx666666
xxxxxx666666
当前离线
积分
5408
打卡等级:偶尔看看
打卡总奖励:109
最近打卡:2025-01-07 09:14:53
楼主
|
发表于 2008-3-20 13:24
|
显示全部楼层
回复 #20 楚楚 的帖子
无语。。。。。。哈哈
回复
顶
踩
使用道具
举报
楚楚
楚楚
当前离线
积分
12548
发表于 2008-3-20 13:27
|
显示全部楼层
回复 #21 xxxxxx666666 的帖子
哈哈,开个玩笑,放松一下紧张的神经。谢谢你的高效率,我已经通知在水一方版主,相信在她的捉刀下,一篇篇精品会展示在读者的面前。:lol :lol
同时稿期非常紧,希望心力都有余的版主们赶快认领题目吧,赶上最后一班车。俺呢,心有而力不足了。:Q :Q
回复
顶
踩
使用道具
举报
在水一方
在水一方
当前离线
积分
912
发表于 2008-3-20 16:37
|
显示全部楼层
回楚楚、xxxxxx666666 的帖子
以下的题目我尽力完成:
1、如何使用医院感染监控数据?
2、医院感染管理科如何处理与医务处、护理部、总务处、设备科等其他职能科室的关系?
3、医院感染管理科与质量控制科如何协调?
4、如何开展兼职人员培训?如何考核培训效果?
5、如何提高医院感染管理效果?
6、突发医院感染事件、传染病流行爆发究竟是应该医院感染管理科总管还是医务科总管?
7、医务人员职业暴露应该是人事科管还是医院感染管理科管?
谢谢二位版主。
回复
顶
踩
使用道具
举报
xxxxxx666666
xxxxxx666666
当前离线
积分
5408
打卡等级:偶尔看看
打卡总奖励:109
最近打卡:2025-01-07 09:14:53
楼主
|
发表于 2008-3-21 02:22
|
显示全部楼层
密码已发至短消息。
医院感染管理X6.rar
(15.67 KB, 下载次数: 10614)
2008-3-21 02:22 上传
点击文件名下载附件
回复
顶
踩
使用道具
举报
xxxxxx666666
xxxxxx666666
当前离线
积分
5408
打卡等级:偶尔看看
打卡总奖励:109
最近打卡:2025-01-07 09:14:53
楼主
|
发表于 2008-3-21 03:39
|
显示全部楼层
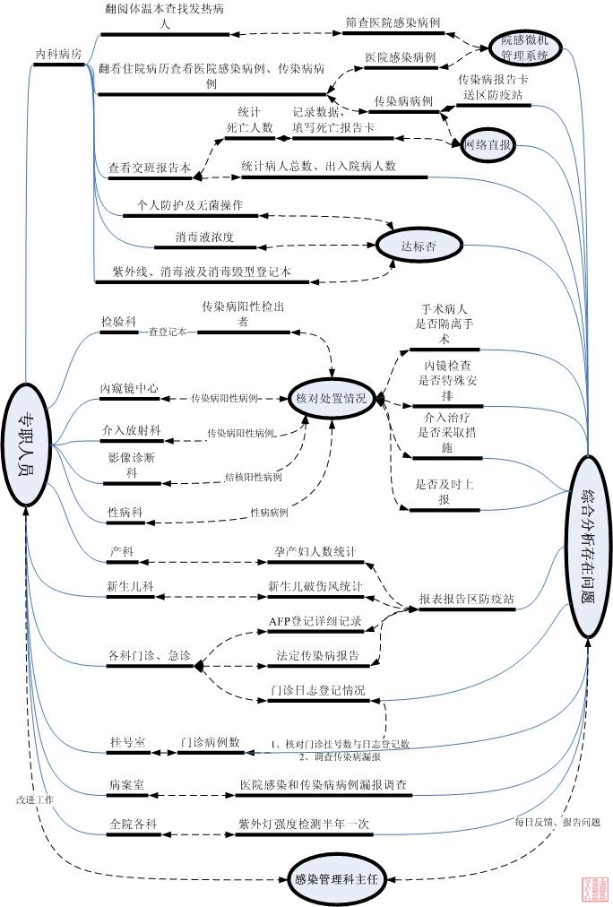
稿件中可能会用到的两个图,不过我个人认为可以把论坛地址告诉读者,让他们到论坛上来看。
医院感染专职人员每日工作安排.rar
(473.94 KB, 下载次数: 11022)
2008-3-21 03:39 上传
点击文件名下载附件
评分
参与人数
1
+10
威望
+2
文点
+2
收起
理由
楚楚
+ 10
+ 2
+ 2
睡醒了没有?
查看全部评分
回复
顶
踩
使用道具
举报
xxxxxx666666
xxxxxx666666
当前离线
积分
5408
打卡等级:偶尔看看
打卡总奖励:109
最近打卡:2025-01-07 09:14:53
楼主
|
发表于 2008-3-21 03:42
|
显示全部楼层
给缭绕做的图,抱歉刚做完。3:40am。
缭绕.rar
(73.55 KB, 下载次数: 10710)
2008-3-21 03:42 上传
点击文件名下载附件
评分
参与人数
1
+10
文点
+1
收起
理由
缭绕
+ 10
+ 1
睡醒啦?
查看全部评分
回复
顶
踩
使用道具
举报
xxxxxx666666
xxxxxx666666
当前离线
积分
5408
打卡等级:偶尔看看
打卡总奖励:109
最近打卡:2025-01-07 09:14:53
楼主
|
发表于 2008-3-21 13:04
|
显示全部楼层
只是没睡够,呵呵,醒啦,上午还开了个会呢。
回复
顶
踩
使用道具
举报
缭绕
缭绕
当前离线
积分
16790
打卡等级:小镇青年
打卡总奖励:388
最近打卡:2025-09-10 14:06:21
发表于 2008-3-21 21:03
|
显示全部楼层
X6大概又去睡了!:P 昨天我告诉他,21日零点前必须把我的流程图画出来,清晨5点时,迷糊中听见手机的短信——X6这家伙竟然通宵达旦地工作!不愧是来自钢城的战友!;P
回复
顶
踩
使用道具
举报
xxxxxx666666
xxxxxx666666
当前离线
积分
5408
打卡等级:偶尔看看
打卡总奖励:109
最近打卡:2025-01-07 09:14:53
楼主
|
发表于 2008-4-10 15:36
|
显示全部楼层
shanchu
[
本帖最后由 xxxxxx666666 于 2008-4-11 13:26 编辑
]
回复
顶
踩
使用道具
举报
1
2
/ 2 页
返回列表
发新帖
高级模式
B
Color
Image
Link
Quote
Code
Smilies
您需要登录后才可以回帖
登录
|
注册
|
本版积分规则
发表回复
回帖并转播
回帖后跳转到最后一页
浏览过的版块
手术部位感染SSI
手卫生
管理经验分享
热点关注(与医院感染无关)
手术室与介入室
规范标准行政文件
清洁消毒灭菌技术
血液透析室
呼吸道传染病
消毒药械与一次性器械
关闭
站长推荐
/1
输液管的连接头,算损伤性还是感染性废物?
它确实存在刺伤人体的风险,如何处理,成了感控部门非常纠结的管理点。
查看 »
Copyright © 2007-2025
上海国际医院感染控制论坛(SIFIC)
(https://bbs.xrkxy.com/) 版权所有 All Rights Reserved.
E-mail:sific2007@163.com QQ:2420400092(小小牧童)
Powered by
Discuz!
X3.5 技术支持:
上海莫畏信息科技有限公司
|
沪ICP备16047626号-1
快速回复
返回顶部
返回列表