找回密码
 注册

微信登录,快人一步

QQ登录

只需一步,快速开始

楼主: lxfen1010

[求助] 患儿出生后36小时出现大便轮状病毒感染是属于宫内感染还是医院感染?

    [复制链接]
发表于 2019-7-11 15:49 | 显示全部楼层
受教了,学到很多知识,谢谢老师。
回复

使用道具 举报

  • 打卡等级:热心大叔
  • 打卡总奖励:2347
  • 最近打卡:2025-09-13 08:14:16
发表于 2019-7-11 17:04 | 显示全部楼层
txyy_ygk 发表于 2019-7-6 14:41
1、轮状病毒感染绝对绝对不可能是宫内感染!!!
2、轮状病毒的传染源是病人和无症状带病毒者,粪-口是主 ...

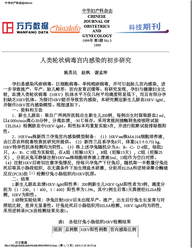
图片1.png 图片2.png

人类轮状病毒宫内感染的初步研究.pdf (22.45 KB, 下载次数: 16)
回复

使用道具 举报

  • 打卡等级:热心大叔
  • 打卡总奖励:2347
  • 最近打卡:2025-09-13 08:14:16
发表于 2019-7-11 17:11 | 显示全部楼层
请看看22楼的文献。虽然是很久以前的,可以参考下。
回复

使用道具 举报

  • 打卡等级:本地老炮
  • 打卡总奖励:3289
  • 最近打卡:2025-09-13 07:28:42
发表于 2019-7-12 08:27 | 显示全部楼层

看来是我孤陋寡闻了!谢谢指导
回复

使用道具 举报

发表于 2019-7-23 11:45 | 显示全部楼层
我院产科病房一周有2例新生儿轮状病毒阳性正在做流行病学调查
回复

使用道具 举报

发表于 2019-7-24 20:28 | 显示全部楼层
学习了,感谢老师们的分享。
回复

使用道具 举报

  • 打卡等级:常驻代表
  • 打卡总奖励:349
  • 最近打卡:2025-09-11 08:21:41
发表于 2019-8-4 00:04 来自手机 | 显示全部楼层
可以复查判断是否污染导致
回复

使用道具 举报

发表于 2019-8-4 07:19 | 显示全部楼层
轮状病毒的传染源是病人和无症状带病毒者,粪-口是主要的传播途径。不属于宫内感染。
是否是医院感染,要对医务人员和患者进行筛查才能确定。
回复

使用道具 举报

  • 打卡等级:热心大叔
  • 打卡总奖励:1258
  • 最近打卡:2025-06-02 18:46:09
发表于 2019-10-15 16:44 | 显示全部楼层

学习了,感谢老师们的分享。
回复

使用道具 举报

  • 打卡等级:热心大叔
  • 打卡总奖励:1448
  • 最近打卡:2025-09-12 14:12:08
发表于 2023-10-28 21:24 | 显示全部楼层
请问老师最后明确了是什么原因吗,是否是试剂原因?都没有症状的话也可能是实验室误差
回复

使用道具 举报

  • 打卡等级:常驻代表
  • 打卡总奖励:277
  • 最近打卡:2025-09-11 08:17:38
发表于 2024-1-29 22:33 | 显示全部楼层
吴晓梅 发表于 2019-7-6 14:41
1、轮状病毒感染绝对绝对不可能是宫内感染!!!
2、轮状病毒的传染源是病人和无症状带病毒者,粪-口是主要 ...

老师讲的真全面,一直不了解新生儿宫内感染,这下明白多了!
回复

使用道具 举报

  • 打卡等级:热心大叔
  • 打卡总奖励:608
  • 最近打卡:2025-09-13 10:00:43
发表于 2024-1-31 08:42 | 显示全部楼层
已路过学习                                                                                                                                    
回复

使用道具 举报

发表于 2024-2-18 14:29 | 显示全部楼层
学习了,感谢老师们的分享。
回复

使用道具 举报

  • 打卡等级:常驻代表
  • 打卡总奖励:290
  • 最近打卡:2025-09-11 13:09:04
发表于 2024-2-19 13:42 | 显示全部楼层
路过学习了,感谢各位老师分享~
回复

使用道具 举报

您需要登录后才可以回帖 登录 | 注册 |

本版积分规则

关闭

站长推荐上一条 /1 下一条

快速回复 返回顶部 返回列表