找回密码
 注册

微信登录,快人一步

QQ登录

只需一步,快速开始

楼主: 鱼儿飞

[正式赛场] 【2018年1月辩论赛】医疗机构是否必须每年进行一次现患率调查?

    [复制链接]
发表于 2018-1-19 07:17 | 显示全部楼层
晨之恋 发表于 2018-1-17 09:55
各位辩友大家好,我是正方晨之恋我方观点:医疗机构必须每年进行一次现患率调查对方辩友观点:《医院感染 ...

各位辩友,大家好。我是反方milin。
谢谢42楼的提醒。同时我也想提醒对方辩友,2015年《医院感染管理指标》仅仅是检测的指标,并没有提及监测频率。所以我可以认为对方辩友这个规范不支持论点。
谢谢
回复

使用道具 举报

发表于 2018-1-19 07:21 | 显示全部楼层
yuanyanting 发表于 2018-1-17 09:58
我是正方辩手yuanyanting  
 针对6楼反方论点辩论 :
反方辩手提供的文献 二、《中华医院感染 ...

各位辩友大家好!我是反方milin。
42楼对方辩友,这种现象终归是中国特色,普遍存在的呀,而且很影响调查的结果。,这怎么可以说是“现象掩盖本质”呢?对方辩友。
谢谢!
回复

使用道具 举报

发表于 2018-1-19 07:28 | 显示全部楼层
晨之恋 发表于 2018-1-17 10:03
各位辩友大家好,我是正方晨之恋我方观点:医疗机构必须每年进行一次现患率调查针对老师的观点反驳:引用 ...

各位辩友大家好!我是反方milin。
43楼对方辩友您好!一篇县级医院现患率调查的说服力是不是有点身单力薄?结论也同时提到了为部分国家广泛应用,为什么是部分呢?
谢谢
回复

使用道具 举报

发表于 2018-1-19 07:35 | 显示全部楼层
元宝妈妈 发表于 2018-1-17 10:14
反方辩友milin老师,您好!
第一:“医院感染监测是需要长期、系统、连续地收集、然后分析医院感染在一定 ...

各位辩友大家好!我是反方milin
44楼的辩友您好!我相信你我的工作的目标是降低医院感染的发生。您的队友也多次提到有很多医院感染监测,现患率调查本身也有很多的不足之处,为什么还要在进行现患率调查呢?而且还是一年一次?
回复

使用道具 举报

  • 打卡等级:常驻代表
  • 打卡总奖励:310
  • 最近打卡:2025-08-12 16:39:17
发表于 2018-1-19 08:00 | 显示全部楼层
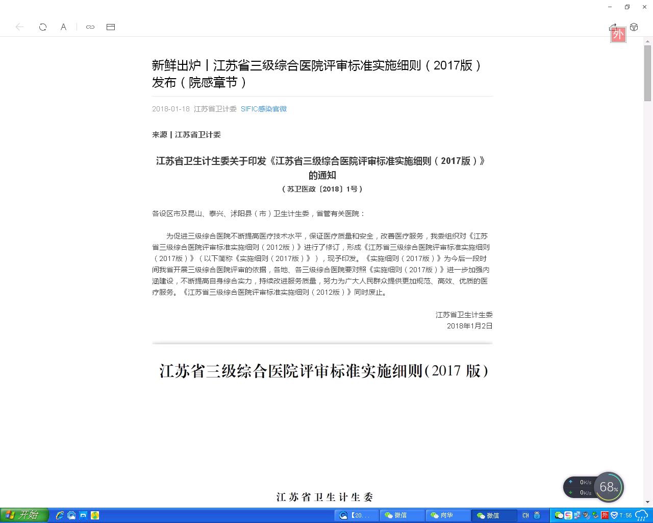
各位辩友大家好!我是反方冷雨清秋。关于对方辩友多次提到等级医院评审有要求现患率调查一年一次。这是最SIFIC官微昨天发布的江苏省评审标准细则,没有要求做现患率调查。也就是说明了越来越多的专家认为没有必要做一年一次的现患率调查。


未命名1.JPG

未命名.JPG
回复

使用道具 举报

发表于 2018-1-19 08:25 | 显示全部楼层
薇雪灵儿 发表于 2018-1-18 19:18
我是正方辩手薇雪灵儿我对反方161楼、170楼、174楼、181楼、196楼观点有异议:多数文献和规范都提到了医院 ...

各位辩友大家好!我是反方辩友milin。
205楼主您好!翻阅医学类杂志,尤其是《中国感染控制杂志》铺天盖地都是现患率调查的文章,我方没有否定现患率调查的作用,我们辩题是:是否需要每年一次的现患率调查。,如果能够修改现患率调查的频率,相信会更方便我们的工作。也相信这是很多院感专职人员的心声。
谢谢!
回复

使用道具 举报

发表于 2018-1-19 08:29 | 显示全部楼层
冬日文竹 发表于 2018-1-18 21:04
大家好:
我是正方冬日文竹
反驳反方,190楼,millin辩友

各位辩友大家好!我是反方milin。
209楼您好!
请问什么是一年一次现患率调查的必要性很正确性呢?
谢谢!
回复

使用道具 举报

发表于 2018-1-19 08:34 | 显示全部楼层
冬日文竹 发表于 2018-1-18 21:41
大家好:
我是正方冬日文竹
反驳反方,207楼,millin辩友

各位辩友您好!我是反方milin。
2013楼主您好!如果您完整浏览辩论赛的内容后,相信您不会提出这样不相干的问题。我方一直是处在很客观的位置来摆出无需一年一次调查的理由,并没有任何人否认现患率调查的意义。
谢谢
回复

使用道具 举报

  • 打卡等级:热心大叔
  • 打卡总奖励:2665
  • 最近打卡:2025-09-12 07:53:37
发表于 2018-1-19 08:35 | 显示全部楼层
冷雨清秋 发表于 2018-1-19 08:00
各位辩友大家好!我是反方冷雨清秋。关于对方辩友多次提到等级医院评审有要求现患率调查一年一次。这是最SI ...

对方辩友好,225楼辩友提到的新出的江苏省评审标准细则,没有要求做现患率调查。也就是说明了越来越多的专家认为没有必要做一年一次的现患率调查。江苏省评审标准细则4-19-4要求:医院感染管理组织要监测医院感染危险因素、医院感染率及其变化趋势;根据医院感染风险、医院感染发病率和患病率及其变化趋势进行改进诊疗流程,将医院感染情况与其他医疗机构进行比较。这里明确说明需要进行现患率调查,并没有像对方辩友所说的,没有做现患率调查的要求。
再者,退一万步说,就算江苏省真的不要求现患率调查,那对方辩友所说的这个越来越多的专家认为没有必要做一年一次的现患率调查是怎么体现的?可以用数据说话吗?谢谢!
回复

使用道具 举报

发表于 2018-1-19 08:41 | 显示全部楼层
冬日文竹 发表于 2018-1-18 21:38
大家好:
我是正方冬日文竹
反驳反方208楼,ynosmile

各位辩友大家好!我是反方milin。
208楼主您好!我方只是想再次强调,国家已经对现患率调查开始不过多的关注,若确实需要每年一次的调查,在这个规范中的职责部分不会列出来。对吧,对方辩友?
谢谢!
回复

使用道具 举报

发表于 2018-1-19 08:44 | 显示全部楼层
surly 发表于 2018-1-18 18:07
你好,对方辩友。医院感染病例监测是控制医院感染的主要内容之一,医院感染现患率调查可以提供医院感染的 ...

各位辩友大家好!我是反方milin。
203楼主您好!非常认同您的观点:“医院感染现患率调查可以提供医院感染的基本情况”。这个是不是反应了现患率的局限性呢,对方辩友?
谢谢!
回复

使用道具 举报

发表于 2018-1-19 08:46 | 显示全部楼层
surly 发表于 2018-1-18 17:58
你好,对方辩友,我们现在讨论的是现患率的调查,跟使用工具无关。谢谢!

各位辩友大家好!我是反方milin。
201楼主您好!
难道现患率调查不需要使用工具吗?对方辩友!
若使用,那是不是存在偏倚呢?
谢谢!
回复

使用道具 举报

  • 打卡等级:常驻代表
  • 打卡总奖励:310
  • 最近打卡:2025-08-12 16:39:17
发表于 2018-1-19 08:50 | 显示全部楼层
王小虾 发表于 2018-1-19 08:35
对方辩友好,225楼辩友提到的新出的江苏省评审标准细则,没有要求做现患率调查。也就是说明了越来越多的 ...

对方辩友好!针对229楼提到的论点医院感染管理组织要监测医院感染危险因素、医院感染率及其变化趋势;根据医院感染风险、医院感染发病率和患病率及其变化趋势进行改进诊疗流程,将医院感染情况与其他医疗机构进行比较。这里明确说明需要进行现患率调查。并有没明确说明吧!标准上只是说医院感染发病率和(或)患病率。这里您漏了个(或)字概念完全不一样。更何况细则里没有提到现患率调查。具体可以看以下图片。至于您说的专家数据,现浙江省、江苏省等等的评审细则已经陆续出台,都没有在细则里规定必须一年一次的现患率调查,等级医院评审标准不应该是由众多的专家经过层层讨论才慎重决定的吗?谢谢!


微信图片_20180119084249.jpg
回复

使用道具 举报

发表于 2018-1-19 08:52 | 显示全部楼层
surly 发表于 2018-1-17 16:57
各位老师好,我是正方辩手surly。先针对20楼的观点提出辩论:
对方辩手是否偏离了话题呢?调查方法和系 ...

各位辩友大家好!我是反方milin。
84楼主您好!我方的非常认同现患率调查的意义,我们否定的是现患率调查的频率。
谢谢
回复

使用道具 举报

发表于 2018-1-19 08:56 | 显示全部楼层
冬日文竹 发表于 2018-1-18 09:11
大家好:
我是正方冬日文竹,反驳51楼凤姐。
请对方辩友看看我方的论据,各种强有力的论据,在数量和质 ...

各位辩友大家好!我是反方milin。
121楼您好!最有力的论据已经在辩论赛的首页各方阵地的正反方论点比体现出来了!17:26这是正方和反方之比。
谢谢!
回复

使用道具 举报

  • 打卡等级:热心大叔
  • 打卡总奖励:2665
  • 最近打卡:2025-09-12 07:53:37
发表于 2018-1-19 08:56 | 显示全部楼层
milin 发表于 2018-1-19 07:35
各位辩友大家好!我是反方milin
44楼的辩友您好!我相信你我的工作的目标是降低医院感染的发生。您的队 ...

我是正方王小虾,我认为我有必要提醒对方辩手(223)所说的“一篇县级医院现患率调查的说服力是不是有点身单力薄?”这句话应慎重。您说这句话的重点是要强调“一篇”还是“县级”?第一,如果是要强调“一篇”的话,请对方辩友认真阅读我方辩友的发言,会发现不止一篇文章提到应该进行一年一次现患率调查,当然,鉴于我方人员精力有限,所收集的文章没有达到百篇千篇甚至更多,但是也不像对方辩友所说的,我们只有一篇支持文献。第二,如果您要强调的是“县级”的话,我认为是不合理的,我认为县级的科研或调查数据同样有说服力,只要是认认真真做的就不该有大城市和旗县区之分。如果像对方辩友所说县级的数据不具有说服力,那么大城市的数据可以全权代表基层的实际情况吗?
对方辩友还提到“结论也同时提到了为部分国家广泛应用,为什么是部分呢?”我来告诉您结论里为什么说的是部分而不是全部,这是论文作者治学严谨的要求,没有什么东西或是结论会下成全部,都这样绝对的论断,毕竟一项科研或是一个调查,调查都是一部分地区,或是一部分国家的数据,那么这篇文章就不可能下结论为所有、或是全部的数据都这样。
回复

使用道具 举报

发表于 2018-1-19 08:58 | 显示全部楼层
冬日文竹 发表于 2018-1-18 09:25
大家好:
我是正方冬日文竹,反驳52楼凤姐
对方表述,好有一比,仿佛一桌大餐。

各位辩友大家好!我是反方milin。
123楼您好!您真的很有想象力!为您点赞。不过大餐吃久了也会厌烦的,也需要不断调整啊!
您说呢对方辩友
谢谢
回复

使用道具 举报

  • 打卡等级:常驻代表
  • 打卡总奖励:310
  • 最近打卡:2025-08-12 16:39:17
发表于 2018-1-19 08:58 | 显示全部楼层
surly 发表于 2018-1-18 18:07
你好,对方辩友。医院感染病例监测是控制医院感染的主要内容之一,医院感染现患率调查可以提供医院感染的 ...

对方辩友老师,针对203楼的观点,我们这次讨论的是“医疗机构是否必须每年进行一次现患率调查”,我们并不否认现患率调查存在这么多年有着它的一定的意义,但是您提到的医院感染管理学中并没有提到必须每年一次现患率调查吧?!更何况您提供的2000年出版的,而现在是2018年。这年份也太久远了吧
回复

使用道具 举报

  • 打卡等级:热心大叔
  • 打卡总奖励:2665
  • 最近打卡:2025-09-12 07:53:37
发表于 2018-1-19 09:02 | 显示全部楼层
milin 发表于 2018-1-19 08:46
各位辩友大家好!我是反方milin。
201楼主您好!
难道现患率调查不需要使用工具吗?对方辩友!

请问对方辩友(232楼)现患率调查存在什么偏倚?我们要因为一些外界不利因素就不去采用一个非常好的获取医院感染数据的途径吗?是不是有点因噎废食呢?在工作中遇到不利于工作的事情要想方设法客服,而不是逃避、丢弃。
回复

使用道具 举报

  • 打卡等级:热心大叔
  • 打卡总奖励:2665
  • 最近打卡:2025-09-12 07:53:37
发表于 2018-1-19 09:06 | 显示全部楼层
milin 发表于 2018-1-18 16:12
各位辩友大家好!我是反方milin。
152楼主正方薇雪灵儿
既然您也认为每一项院感监测都会花费较多的人力 ...

“既然您也认为每一项院感监测都会花费较多的人力物力,我们为什么不做下来商量一下,减少现患率调查的频率,让我们的精力放在更有意义的感染防控工作上。”对方辩友(181楼)按您的意思是只要是费时费力的工作我们都不应该做吗?您认为哪些感染防控工作更有意义?您认为现患率调查不是有意义的感染防控工作吗?或是哪些感染防控工作不费时费力?
回复

使用道具 举报

您需要登录后才可以回帖 登录 | 注册 |

本版积分规则

关闭

站长推荐上一条 /1 下一条

快速回复 返回顶部 返回列表