找回密码
 注册

微信登录,快人一步

QQ登录

只需一步,快速开始

楼主: 禅静思语

感控科的人有必要参与“药事管理与药物治疗委员会”吗?

 火... [复制链接]
  • 打卡等级:常驻代表
  • 打卡总奖励:161
  • 最近打卡:2025-05-07 15:18:26
发表于 2016-8-10 09:17 | 显示全部楼层
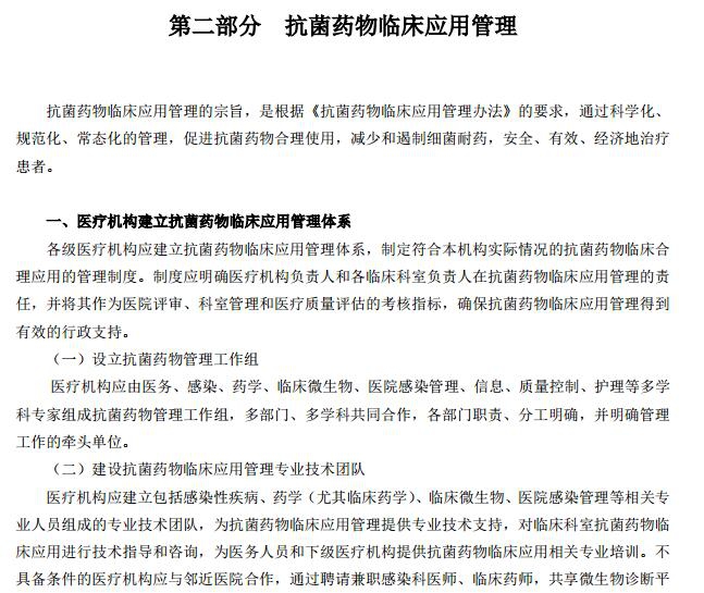
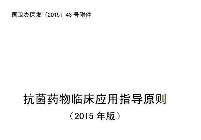
以下是抗菌药物管理原则中相关规定,抗菌药物管理在等级医院评审中是有相关条款的,而且在药事管理的条款是核心条款。药事管理委员会委员会怎能没有感控人员参加呢?可以问问怎么回事? 4.jpg 1.jpg 3.jpg 2.jpg
回复

使用道具 举报

  • 打卡等级:常驻代表
  • 打卡总奖励:161
  • 最近打卡:2025-05-07 15:18:26
发表于 2016-8-10 09:19 | 显示全部楼层
守望月亮 发表于 2016-8-8 15:34
我院感控刚开始第二年,有些文件我还没了解,我也没参加。

那是因为贵院对院感的工作还不是完全了解,可以逐步来,当然如果接受一次检查,效果会更好。
回复

使用道具 举报

  • 打卡等级:本地老炮
  • 打卡总奖励:3052
  • 最近打卡:2025-09-13 06:08:17
发表于 2016-8-10 09:24 | 显示全部楼层
应该参加,参加药事管理委员会会议,药学小组给院感科提供全院抗菌药物使用情况,对一些问题进行探讨。
回复

使用道具 举报

  • 打卡等级:热心大叔
  • 打卡总奖励:1646
  • 最近打卡:2025-09-12 08:06:53
发表于 2016-8-10 10:03 | 显示全部楼层
明玥 发表于 2016-8-10 09:19
那是因为贵院对院感的工作还不是完全了解,可以逐步来,当然如果接受一次检查,效果会更好。

是啊!象老师说那样慢慢学习规范,最好是接受一次检查,逐步整改,不会的还可以向论坛老师们学习呢!有了我们这个论坛家园,就算是新手感控人员工作起来也是信心满满。谢谢论坛老师们对我学习、工作的支持和指导。我会加油的
回复

使用道具 举报

  • 打卡等级:热心大叔
  • 打卡总奖励:898
  • 最近打卡:2025-09-12 17:14:15
发表于 2016-8-10 10:03 | 显示全部楼层
我院是科主任参加,药学部积极邀请。
回复

使用道具 举报

发表于 2016-8-10 10:09 | 显示全部楼层
我们医院感控科参与药事管理与药物治疗委员会。
回复

使用道具 举报

发表于 2016-8-10 10:39 | 显示全部楼层
因为我们科牵头管抗菌药物,所以参加了;如果不管抗菌药物的话,个人觉得不参加好,多点时间干本职工作。
回复

使用道具 举报

发表于 2016-8-10 11:07 | 显示全部楼层
禅静思语 发表于 2016-8-8 14:18
我也是醉了,我们最近调整委员会,竟然把院感调没了,不知LD是咋想的。

我们也是这种情况,不但医院药事管理委员会没有,而且医疗质量管理委员会也没有。个人想法:既然没有,更省事。
回复

使用道具 举报

发表于 2016-8-10 11:10 | 显示全部楼层
我们医院是参与药事委员会的,应该参与的。
回复

使用道具 举报

发表于 2016-8-10 11:18 | 显示全部楼层
应该参与,我们参与了。
回复

使用道具 举报

发表于 2016-8-10 11:24 | 显示全部楼层
我们医院是参加的,但是都是摆设,充数的。
回复

使用道具 举报

发表于 2016-8-10 12:48 | 显示全部楼层
药事委员会是要求院感人参与的。
而且,药事,尤其是抗菌药物的管理,院感人应该努力参与,并且应该参与和医院、社会发展密切相关的活动,否则,在医院不易有“话语权”,何谈“地位”
回复

使用道具 举报

发表于 2016-8-10 12:52 | 显示全部楼层
看到有老师说,参与基本不说话。我觉得,努力积极说话的,耐药预警也许是我们说话的切入点
回复

使用道具 举报

发表于 2016-8-10 14:04 | 显示全部楼层
我们医院是参与的,我发现大多数管理委员会里都有感控人的身影。
回复

使用道具 举报

发表于 2016-8-10 14:13 | 显示全部楼层
我们医院感控是参与此项工作的管理的。多重耐药菌感染的管理在感控呀
回复

使用道具 举报

发表于 2016-8-10 14:17 | 显示全部楼层
我们也不参与,不但是药事,很多管理我们都没有参与,清闲
回复

使用道具 举报

发表于 2016-8-10 15:20 | 显示全部楼层
我们主任是参加的!!!!!!!!
回复

使用道具 举报

  • 打卡等级:热心大叔
  • 打卡总奖励:600
  • 最近打卡:2025-03-27 16:18:30
发表于 2016-8-10 15:35 | 显示全部楼层
我们是参加的,要不怎么体现“参与抗菌药物临床应用的管理工作”——医院感染管理办法第二章第八条第九款。
回复

使用道具 举报

发表于 2016-8-10 15:41 | 显示全部楼层
我们是参与了,负责围术期抗菌药物应用管理
回复

使用道具 举报

  • 打卡等级:热心大叔
  • 打卡总奖励:1911
  • 最近打卡:2025-09-12 09:00:40
发表于 2016-8-10 15:58 | 显示全部楼层
我作为感管科科长参与药事管理委员会与抗菌药物领导小组,讨论、检查都参加。
回复

使用道具 举报

您需要登录后才可以回帖 登录 | 注册 |

本版积分规则

关闭

站长推荐上一条 /1 下一条

快速回复 返回顶部 返回列表