找回密码
 注册

微信登录,快人一步

QQ登录

只需一步,快速开始

楼主: 拙凌

[正式赛场] 【万金兆元】2016年元宵赛——降钙素原是否应该作为病原学送检标本进行统计

    [复制链接]
发表于 2016-2-24 14:10 | 显示全部楼层
天山-雪莲 发表于 2016-2-24 12:27
您好,我是反方天山-雪莲,针对65楼进行辩论。
我方观点PCT不能作为病原学标本的统。有些感染病人,临床 ...

针对72楼天山雪莲老师的观点进行辩论
老师也承认要先涂片进行经验用药,可是涂片也有它的局限性啊,涂片阳性率也比较低,不能因为涂片阴性就不给感染病人用药吧,既然PCT灵敏度高,最快的感染2-3小时就升高,一般情况下5-6小时,一旦确定感染就立即用药,再根据PCT的变化和后期的培养结果等决定是否调整,岂不更好,有这么准确的指标为何不用呢,所以微生物送检不是唯一,PCT的监测也是其一。
回复

使用道具 举报

  • 打卡等级:无名新人
  • 打卡总奖励:6
  • 最近打卡:2024-12-27 10:13:05
发表于 2016-2-24 14:32 | 显示全部楼层
本帖最后由 佳蕙淼淼 于 2016-2-24 14:38 编辑
弯弯的月亮 发表于 2016-2-24 14:10
针对72楼天山雪莲老师的观点进行辩论
老师也承认要先涂片进行经验用药,可是涂片也有它的局限性啊,涂片 ...


反驳81楼:我们今天是讨论PCT应不应该作为病原学标本来统计处理,不是讨论PCT的优缺点呀。呵呵,PCT的检测是免疫学检测手段,是通过免疫反应为原理的免疫学检测方法来甄别感染的手段,并不是鉴定是何种细菌或者其他病原体的病原学检测方法,因而PCT不能作为病原学标本来进行统计处理。
回复

使用道具 举报

  • 打卡等级:常驻代表
  • 打卡总奖励:276
  • 最近打卡:2025-07-02 14:42:41
发表于 2016-2-24 14:43 | 显示全部楼层
针对41#,请老师认真看一下病原学检查的概念,病原学检查中关于血液标本是指的血培养,不是血液生化、免疫指标,而PCT属于血液生化、免疫指标,因此我方认为PCT不能作为病原学标本来进行统计,因为PCT不属于病原学检查的范畴
回复

使用道具 举报

  • 打卡等级:常驻代表
  • 打卡总奖励:276
  • 最近打卡:2025-07-02 14:42:41
发表于 2016-2-24 15:11 | 显示全部楼层
针对78#弯弯的月亮提出的老师的观点:“但是PCT区分感染的类型,所以并能作为病原学标本的统计。老师您与我们的观点一致啊,所以,我们的观点是无比正确的啊。”
我方不否认PCT能区分感染的类型,但做不到病原学的准确判断。Pct不能算病原学标本,只是判断患者是否存在感染的指标,至于是何种病原,它无法明确或确认,还得靠微生物学培养。
回复

使用道具 举报

  • 打卡等级:常驻代表
  • 打卡总奖励:276
  • 最近打卡:2025-07-02 14:42:41
发表于 2016-2-24 15:30 | 显示全部楼层
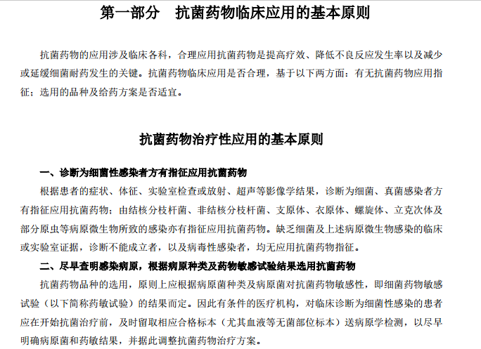
73#楼老师“临床合理用药必须根据微生物培养结果用药,这是合理用药的金标准。”的观点进行反驳:请问对方辩友微生物培养结果未出之前,您们不用药吗?微生物培养的阳性率不是100%,这是人人知道的,如果微生物培养阴性,您们就不用药吗?
我方认为“临床合理用药必须根据微生物培养结果用药,这是合理用药的金标准。”这句话无可厚非,请您方认真阅读以下《抗菌药物临床应用指导原则(2015版)》


促进目标治疗,减少经验治疗,达到针对性治疗的目的


QQ图片20160224153338.png

QQ图片20160224153356.png
回复

使用道具 举报

  • 打卡等级:偶尔看看
  • 打卡总奖励:89
  • 最近打卡:2025-09-09 09:37:55
发表于 2016-2-24 15:36 | 显示全部楼层
dufengxia 发表于 2016-2-24 15:11
针对78#弯弯的月亮提出的老师的观点:“但是PCT区分感染的类型,所以并能作为病原学标本的统计。老师您与我 ...

大家好,我是正方辩手,针对反方辩友84#进行辩论:
请问贵辩友,病原学送检的目的是什么?不正是指导抗菌药物使用吗?居然PCT同样能够准确及时的指导抗菌药物的使用,当然应该进行统计。
回复

使用道具 举报

发表于 2016-2-24 15:40 | 显示全部楼层
佳蕙淼淼 发表于 2016-2-24 09:13
反驳2楼正方队友的观点:如您所说,PCT有许多判断感染与否及程度的优势,但它永远也替代不了病原学检测 ...

我是正方辩友 针对反方27楼进行辩论
你所提出的问题我方队友也阐述过,在这里我再次强调下 尽管PCT不能明确是具体哪个细菌,但是PCT可以动态观察啊,可以通过动态监测PCT结果知道我们所用的抗菌药物是否有效,从而做出调整的。
回复

使用道具 举报

  • 打卡等级:常驻代表
  • 打卡总奖励:276
  • 最近打卡:2025-07-02 14:42:41
发表于 2016-2-24 15:44 | 显示全部楼层
鱼儿飞 发表于 2016-2-24 15:36
大家好,我是正方辩手,针对反方辩友84#进行辩论:
请问贵辩友,病原学送检的目的是什么?不正是指导抗 ...

请对方辩友看一下病原学检查的的目的和作用,PCT无法通过药敏合理指导用药,只是经验用药

QQ图片20160224154437.png
回复

使用道具 举报

发表于 2016-2-24 15:45 | 显示全部楼层
dufengxia 发表于 2016-2-24 09:18
PCT虽然有好多积极意义,但是PCT是生化指标只能帮助医生判断有没有感染,对用药没有太多指导意义,PCT ...

我是正方 针对反方29楼
阁下承认血液标本 难道PCT检验的标本不是血液?
回复

使用道具 举报

发表于 2016-2-24 15:47 | 显示全部楼层
佳蕙淼淼 发表于 2016-2-24 09:33
反驳6楼:PCT再好,它能甄别出何种细菌?微生物培养是有假阳性或者假阴性,PCT没有?不能因为微生物检 ...

我是正方 针对反方33楼
队长的言辞貌似是为我方辩论?
回复

使用道具 举报

  • 打卡等级:常驻代表
  • 打卡总奖励:276
  • 最近打卡:2025-07-02 14:42:41
发表于 2016-2-24 15:48 | 显示全部楼层
狼头 发表于 2016-2-24 15:40
我是正方辩友 针对反方27楼进行辩论
你所提出的问题我方队友也阐述过,在这里我再次强调下 尽管PCT不能 ...

反驳87#
PCT是可以动态观察,但是属于经验用药,如何抗生素选择不当会延误病情,耽误治疗,《抗菌药物临床应用指导原则(2015版)》促进目标治疗,减少经验治疗,达到针对性治疗的目的,老师保持中立是不对PCT作为病原学送检标本也持怀疑态度
回复

使用道具 举报

  • 打卡等级:小镇青年
  • 打卡总奖励:420
  • 最近打卡:2025-09-09 08:10:51
发表于 2016-2-24 15:50 | 显示全部楼层
我是反方辩友针对87楼提出的PCT可以动态观察啊,可以通过动态监测PCT结果知道我们所用的抗菌药物是否有效,但是pct监测受创伤、手术、肿瘤、自身免疫疾病、肾功能不全等影响,所以不能作为病原学送检统计
回复

使用道具 举报

发表于 2016-2-24 16:06 | 显示全部楼层
佳蕙淼淼 发表于 2016-2-24 11:04
反驳40楼:谢谢分享!我非常理解您的意思,强调PCT无法对临床诊疗手段的指导意义,意思是单独应用它,无 ...

我是正方 针对反方51楼辩论
真正科学的东西是经得起岁月的沉淀的。很多年前大家都知道了地球是圆的,难道到了现在你就认为不是圆的吗?
回复

使用道具 举报

发表于 2016-2-24 16:07 | 显示全部楼层
尊敬的主持人,各位辩友,大家好!针对所有反方辩友,卫计委最近的质控指标病原学检验标本包括降钙素原!感控工作要有法可依,有法必依。所以我们应该执行!所以降钙素原应该作为病原学送检标本进行统计!
回复

使用道具 举报

发表于 2016-2-24 16:09 | 显示全部楼层
春夏 发表于 2016-2-24 11:05
反驳40楼观点:请对方辩友注意,卫生部文件里提及的是临床微生物送检率,PCT仅为蛋白质,而非微生物! ...

我正正方 针对反方52楼
你说PCT不是微生物 所以就不作为病原
那么白介素也不是微生物 只是一种细胞因子 卫计委为何把它也作为病原学统计呢
其实重点是这项检查对治疗有没有知道意义 而不是检查的是不是病原。你们理解偏了。
这点也是回答你方所有关于PCT不是病原就不作为病原学检验的质疑
回复

使用道具 举报

发表于 2016-2-24 16:11 | 显示全部楼层
尘埃1969 发表于 2016-2-24 11:23
我是反方,针对4楼辩友
您能证明,PCT对那种抗菌药物有效吗?

我是正方 针对反方55楼
PCT的好处是动态检验及观察所用抗菌药物是否有效,所有它也就能证明对哪种抗菌药物有效及没效。
临床是即使是根据药敏用药也存在很多用了后没啥效果的现象  这点你作何解释?
回复

使用道具 举报

  • 打卡等级:偶尔看看
  • 打卡总奖励:89
  • 最近打卡:2025-09-09 09:37:55
发表于 2016-2-24 16:22 | 显示全部楼层
阡陌 发表于 2016-2-24 15:50
我是反方辩友针对87楼提出的PCT可以动态观察啊,可以通过动态监测PCT结果知道我们所用的抗菌药物是否有效, ...

大家好,我是正方辩手,针对反方辩友92#进行辩论:
1、PCT可用于手术后的感染监测。手术创伤本身并不会诱导PCT的产生,除非附有感染,组织感染的范围以及组织系统反应的强弱两者直接影响着PCT的水平,随着感染的恢复,PCT也会随之下降,故而PCT可用于监测术后细菌感染的情况。同时PCT浓度不受业已存在的疾病如癌症、变态反应性或自身免疫性疾病的影响。急性胰腺炎患者,术前PCT检测,可高度准确地鉴别感染性坏死与无菌性坏死。PCT明显优于传统的炎症指标如: C-反应蛋白(CRP)及新指标如:细胞因子,PCT是一种客观且易检测的实验室指标,有其独特的诊断优势,甚至优于那些带有侵入性、风险性且造价高的诊断方法,如穿刺病理检查等。
2、PCT在血液和肿瘤学中的应用
    化疗期间有多种原因会引起发热。发热通常是细菌、病毒或真菌感染的症状,但有时是治疗过程中对药物的反应。肿瘤细胞溶解引起的发热较罕见。大多数病例发热源仍然不清楚。PCT有助于医生对因细菌引起的系统性感染作出明确的诊断,即使是化疗患者,PCT对是否有脓毒症感染仍能作出可靠的检测和评估。
中性粒细胞减少症患者常常缺乏炎症的特异性症状,PCT仍然能对系统性感染作出可靠的诊断。PCT用于感染的早期诊断及用于中性粒细胞减少症患者检测发热过程并指导预后的价值,已明显优于传统的急性期指标如 C-反应蛋白(CRP)或细胞因子。
    骨髓移植患者或造血干细胞移植患者很长一段时间内,不论是从数量上还是质量上,均存在体液和细胞免疫缺陷,这将掩盖因细菌、真菌、病毒及原虫引起的严重的系统性感染。甚至,心血管系统对两者(脓毒症与急性移植物排斥反应)的反应都一样。骨髓移植后,逐渐升高的PCT浓度对细菌性全身感染有很高的诊断率。如果同种异体移植后出现脓毒症性休克,血浆PCT浓度显著增高,这一结果表明预后不佳。
回复

使用道具 举报

  • 打卡等级:偶尔看看
  • 打卡总奖励:89
  • 最近打卡:2025-09-09 09:37:55
发表于 2016-2-24 16:31 | 显示全部楼层
dufengxia 发表于 2016-2-24 15:48
反驳87#
PCT是可以动态观察,但是属于经验用药,如何抗生素选择不当会延误病情,耽误治疗,《抗菌药物临 ...

大家好,我是正方辩手,针对反方辩友91#进行辩论:
1、首先所谓经验用药也是有依据的,研究者曾对炎症/脓毒症的另外一些标志如:WBC计数、IL-6、TNF-a、C-反应蛋白、s-CD14与PCT进行系统比较,结果血清PCT是敏感性特异性最佳的标志,最能即时反应炎症/脓毒症过程 。严重的全身性细菌感染在2-3小时,PCT浓度开始升高,24小时左右达到峰值,半衰期为24小时左右。
2、贵辩友始终不能正确看待PCT的意义,一直纠结经验用药,我一多次提出,在细菌学培养和耐药菌监测结果出来之前(一般都需要几天),请问贵方辩友临床医生真的就没有经验用药?
3、再者,PCT可用于细菌性感染治疗过程的监控
PCT水平的监测适用于监测疾病的发展过程及对腹膜炎、广泛性软组织感染、肺炎等威胁生命的细菌感染的跟踪观察。PCT浓度的升高是炎症反应增强的信号,手术清除炎症灶或抗生素的有效治疗后PCT浓度都会显著下降。
难道这么多的证据还不能证明PCT应该作为病原学送检的统计指标吗?
回复

使用道具 举报

发表于 2016-2-24 16:32 | 显示全部楼层
春夏 发表于 2016-2-24 11:24
我是反方,针对41楼正方辩友的观点进行反驳:医生根据PCT的指标判断有无感染后,根据指标变化选择哪种 ...
我是正方 针对56楼辩论

精准治疗是没错 但是在患者病情危重的情况下 你非要等待细菌培养结果才来应用抗菌药物。如果我通过PCT的升高 经验性提前应用抗菌药物挽救了患者的生命岂不是更好?难道非要等到N天后的培养结果而导致患者一命呜呼?
回复

使用道具 举报

  • 打卡等级:偶尔看看
  • 打卡总奖励:89
  • 最近打卡:2025-09-09 09:37:55
发表于 2016-2-24 16:48 | 显示全部楼层
dufengxia 发表于 2016-2-24 15:44
请对方辩友看一下病原学检查的的目的和作用,PCT无法通过药敏合理指导用药,只是经验用药

大家好,我是正方辩手,针对反方辩友88#进行辩论:
一、感谢贵辩友的回答,请对方辩友仔细阅读pct的作用:
1、指导抗生素应用
造成抗生素滥用的主要原因是没有一个好的指导抗生素应用的生化指标!降钙素原(PCT)提供了一个非常可靠的指导抗生素应用的指标——当PCT浓度低于0.25ng/ml可以不用抗生素;PCT浓度高于0.25ng/ml使用抗生素后PCT浓度降到0.25ng/ml以下可以停用抗生素!
PCT虽然不能检测出是何种细菌感染,不能做药敏实验,但可通过监测了解抗生素是否有效,病情是否得到控制。
2、用于脓毒症的早期诊断、鉴别诊断和病情监测
    早期诊断:研究者曾对炎症/脓毒症的另外一些标志如:WBC计数、IL-6、TNF-a、C-反应蛋白、s-CD14与PCT进行系统比较,结果血清PCT是敏感性特异性最佳的标志,最能即时反应炎症/脓毒症过程 。严重的全身性细菌感染在2-3小时,PCT浓度开始升高,24小时左右达到峰值,半衰期为24小时左右。
    鉴别诊断:在局部感染、病毒感染、慢性非特异性炎症、癌性发热、移植物宿主排斥反应或自身免疫性等疾病时PCT浓度不升高或轻微升高,而只有在严重的全身系统感染PCT才会显著升高,这决定了PCT的高度特异性,因此可用于鉴别诊断。
    病情监测:PCT浓度和炎症严重程度成正相关关系,随着炎症的控制和病情的缓解PCT 浓度会下降。PCT不仅仅可以监测脓毒症的发生发展过程,而且可作为判断病情和预后及疗效观察的可靠指标,因此对ICU病人每天进行PCT检测非常必要。
二、此外,请问贵辩友病原体监测的结果就一定是致病菌么?贵方辩友如何区分致病菌和定值菌呢?细菌学培养和耐药菌监测就是指导用药的金标准吗?
三、再次,我可能要再次提醒贵方辩友,我们今天的主题是“降钙素原是否应该作为病原学送检标本进行统计”,而不是对比PCT与细菌学培养和耐药菌监测的优劣。而且就算PCT不如后者,也不代表PCT就不能存在是吧?这也是核磁共振、CT等出现以后,X光片仍存在的意义,难道大家也觉得X光片不如前两者,就不应该存在吗?
回复

使用道具 举报

您需要登录后才可以回帖 登录 | 注册 |

本版积分规则

关闭

站长推荐上一条 /1 下一条

快速回复 返回顶部 返回列表